马尔代夫旅游必备品有哪些(马尔代夫旅游买什么好)
更新时间:2023-12-28 21:35:55
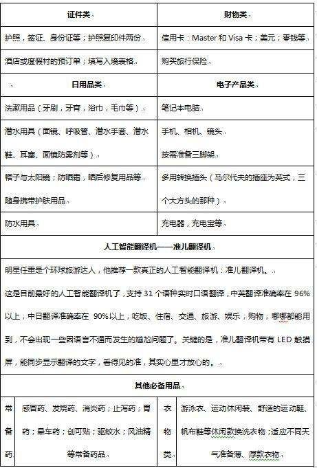
一、马尔代夫旅游必备品有哪些
马尔代夫旅游必备品如下:
替换衣物:
1.轻便的棉织或亚麻衣物最好。多带些T恤,沙滩装和沙滩裙,棉织衬衫和短裤,长衫长裤、纯棉休闲装、草帽、墨镜、沙滩鞋、裙子、内衣裤、睡衣。其他必需品包括比基尼(3套以上)、比基尼罩衫,也就是防晒衣、泳衣、泳裤、短袖T恤衫。防晒油,帽子或鸭嘴帽。袜子、拖鞋
2.婚纱(度蜜月)
3.一次性雨衣
日常用品:
1.牙刷、牙膏。护发素、小包装洗衣粉或舒肤佳
2.护肤品、化妆品、化妆棉、化妆镜、SPF50防晒霜、晒后修复乳、补水面膜
3.剃须刀、修眉刀、指甲钳、耳掏
4.毛巾、浴巾
5.双肩包、腰包、太阳帽、太阳镜、
6.CD、杂志书籍、词霸、记事本、中性笔、手电筒、电池、转换插头、拖线板
7.足够长的绳子一根(主要用来绑行李)
8.手表2块
药品:
1.威露士消毒水(消毒浴缸用),碘酒或治疗皮肤擦伤的药水
2.创可贴、感冒药、腹泻药(黄连素)、晕船药、胃药、眼药水、酒精棉、风油精、体温计
4.驱蚊器及驱蚊药水
食品:
1.饼干、方便面,零食等
2.矿泉水、饮料、茶叶
数码用品:
1.开通国际长途功能的手机,一次性水下相机、摄像机
2.手机,相机、摄像机充电器
3.笔记本电脑
4.数码相、记忆卡/棒,电池,擦镜布,相机三角架、对讲机
浮潜用品:
1.浮潜、游泳必备:面罩、呼吸管、脚蹼。
2.泳镜、泳帽、耳塞、潜水鞋。

二、去马尔代夫旅游买什么便宜
不过去那里旅游一次,总也不能空手而回吧,要这里我给朋友们介绍几种价格不高而且很有纪念意义的旅游纪念品吧。
第一种产品就是马尔代夫这个小国出产的红茶
,在他的首都马累的大小商店里都能看到这种红茶。这种红茶的味道很纯正,色泽也很漂亮,就连茶叶的外包装也十分的精致,都是装在一些特制的小木盒里面出售的。而且价格也很便宜,只要两美元左右就能买得到。买回来送能朋友肯定是拿得出手好东西。
马尔代夫这个小国还有一种非常特殊的小铅笔
,这是当地制作了专门出售给来这里旅游的游客们的,它的纪念价值高于它的实用价值。这些小铅笔通多是用树皮做成的,而且长短不一,并且也有成套出售的。但是它们都有一个共同的特点就是在铅笔上面都印有马尔代夫特殊的标志,或者是风光缩影。价格也不高,铅笔中比较短的只要一美元就可以买得到。这种旅游纪念铅笔在马尔代夫的所有商店里都可以买得到。
另外马尔代夫出售的小记事本
也很有纪念意交,这种记事本样子很小巧,制作精美,并且在这本子上还有许多用马尔代夫的沙子和贝壳粘贴而成的美丽图案,这些图案也大多以当地的景色为主题,很有收藏价值,不过很少有人真得用它来当作记事本。他的价格也是在普通人可以接受的范围之内,每本的价格在五美元左右。
在马尔代夫旅游时千万可不能因为喜欢就在海边捡点贝壳带回来,这在当地是不允许的,那里的海关对外来游客的行李检查非常严,要是被查出是私自去那里的海边捡的贝壳或者是动了海边的珊瑚都是会受到很严重的惩罚的。不过喜欢马尔代夫的贝壳也是有办法的,那就是到那里的商店中去购买,并且让店方为你开出证明,这样的话在马尔代夫的海关就不会遇到麻烦了。
三、去马尔代夫有什么值得买的东西推荐
马尔代夫地处南亚,是印度洋上的岛国,马尔代夫以其无敌的海上景色和四季温暖的气候成为众多人心目中的首选旅游度假胜地。当我们去一个地方旅游的时候,除了饱览当地的景色以外,购物也是其中不可或缺的重要环节。那么去马尔代夫有什么值得买的东西推荐?前不久我正好去马尔代夫旅游了,我就来推荐几样自己觉得值得买的东西。
马尔代夫是个国土面积不大的小国家,它的岛上主要就是用来度假的,并没有什么值得买的。另外我要提醒大家的一点就是,马尔代夫是个什么都依赖进口的国家,基本你在这里看到的商品都是进口的,所以,在马尔代夫还是买当地的特色商品比较划算。

在马尔代夫我觉得最适合买的就是斯里兰卡的红茶,牌子的话最好买Dilmah。我当时就是买的这个牌子,它有各种口味的红茶,比如说原味的啊、水果味的、巧克力味的,味道都不错。买来送人或者是自己喝都可以,而且红茶轻便,也不会给我们的行李增加太大的负担。

马尔代夫作为热带岛屿国家,它盛产的水果也是绝对不能错过的。而且马尔代夫的水果一般都比较便宜,其中小香蕉和椰子最为便宜,椰子一个大概是15-20卢非亚,1公斤香蕉大概要15卢非亚左右。

马尔代夫的手工纪念品我觉得也是游客们来马尔代夫不可错过的商品,当地手工做的纪念品制作十分精美而且兼具特色。我买了棉壳做得果擦、勺子、刀鞘,还有精美的画册,带回来除了自己收藏留作纪念以外,还送给了朋友他们都非常喜欢。

总而言之,马尔代夫值得购买的东西还是有不少的,以上我只是推荐了自己喜欢的商品。你自己到了马尔代夫后,可以去逛逛那里的本地市场和马累国际机场免税店,在这两个地方基本能找到当地的特色商品和各种国际品牌产品。
