郑州海昌海洋公园游玩攻略和优惠团购来了,郑州海昌海洋公园,里面的表演很好看
更新时间:2025-02-20 22:26:01
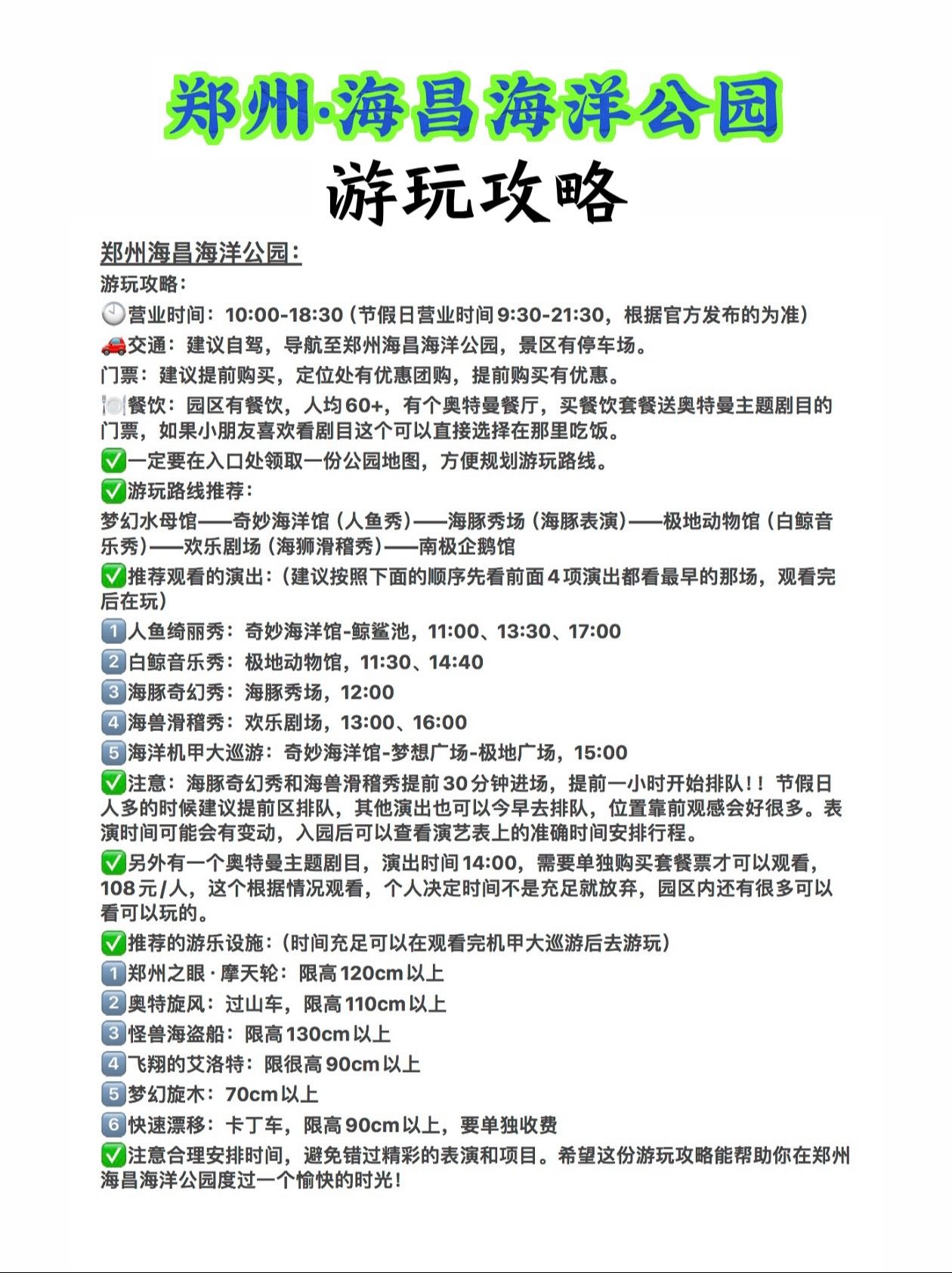
郑州海昌海洋公园游玩攻略和优惠团购来了。郑州海昌海洋公园,里面的表演很好看,建议一定要看完,特别是白鲸、海豚和人鱼表演。
很适合周末假期全家亲子游,情侣约会游玩、同学朋友闺蜜聚会游玩都很合适,推荐。
游玩攻略:
营业时间:10:00-18:30(节假日营业时间9:30-21:30,根据官方发布的为准)
交通:建议自驾,导航至郑州海昌海洋公园,景区有停车场。
餐饮:园区有餐饮,人均60+,有个奥特曼餐厅,买餐饮套餐送奥特曼主题剧目的门票,如果小朋友喜欢看剧目这个可以直接选择在那里吃饭。
一定要在入口处领取一份公园地图,方便规划游玩路线。
游玩路线推荐:
梦幻水母馆——奇妙海洋馆(人鱼秀)——海豚秀场(海豚表演)——极地动物馆(白鲸音乐秀)——欢乐剧场(海狮滑稽秀)——南极企鹅馆
推荐观看的演出:(建议按照下面的顺序先看前面4项演出都看最早的那场,观看完后在玩)
人鱼绮丽秀:奇妙海洋馆-鲸鲨池,11:00、13:30、17:00
白鲸音乐秀:极地动物馆,11:30、14:40
海豚奇幻秀:海豚秀场,12:00
海兽滑稽秀:欢乐剧场,13:00、16:00
海洋机甲大巡游:奇妙海洋馆-梦想广场-极地广场,15:00
注意:海豚奇幻秀和海兽滑稽秀提前30分钟进场,提前一小时开始排队!!节假日人多的时候建议提前区排队,其他演出也可以今早去排队,位置靠前观感会好很多。表演时间可能会有变动,入园后可以查看演艺表上的准确时间安排行程。
另外有一个奥特曼主题剧目,演出时间14:00,需要单独购买套餐票才可以观看,108元/人,这个根据情况观看,个人决定时间不是充足就放弃,园区内还有很多可以看可以玩的。
推荐的游乐设施:(时间充足可以在观看完机甲大巡游后去游玩)
郑州之眼·摩天轮:限高120cm以上
奥特旋风:过山车,限高110cm以上
怪兽海盗船:限高130cm以上
飞翔的艾洛特:限很高90cm以上
梦幻旋木:70cm以上
快速漂移:卡丁车,限高90cm以上,要单独收费
注意合理安排时间,避免错过精彩的表演和项目。希望这份游玩攻略能帮助你在郑州海昌海洋公园度过一个愉快的时光!
#亲子游玩好去处 #郑州海昌海洋公园 #郑州海昌海洋公园攻略 #周末去哪儿 #新春吃喝玩乐节





